400-001-2919
首 页
1对1课程
1对3课程
中考辅导
高考辅导
志愿填报
校区分布
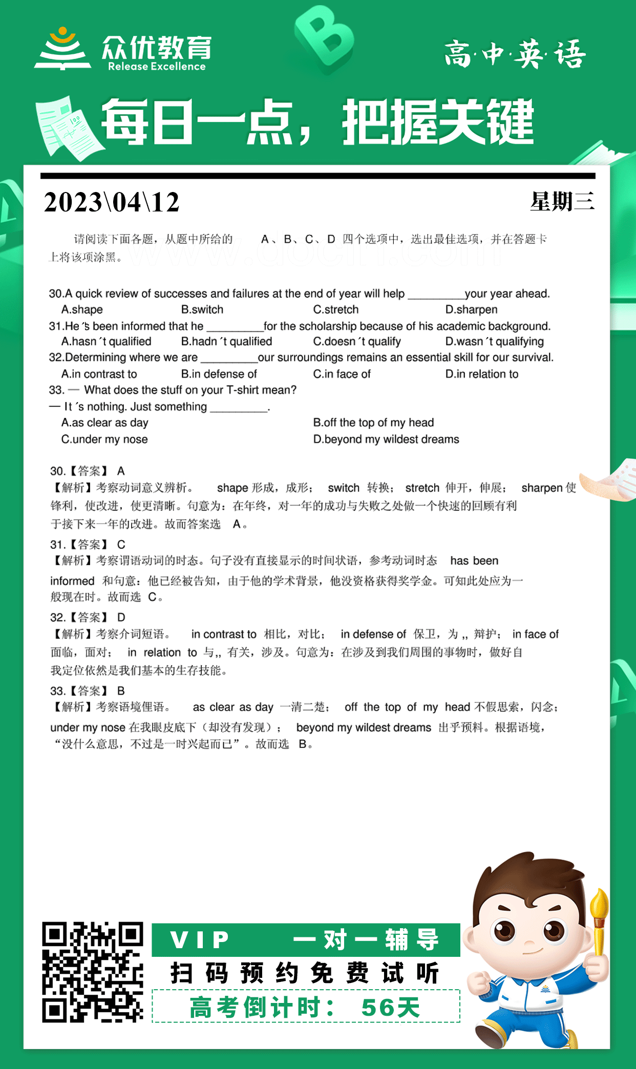
【高考倒计时·56天】英语专练:考查动词意义辨析+谓语动词时态+介词短语
更新时间:2023-04-12
上一篇 : 【中考倒计时·72天】语文专练:阅读相关材料,回答问题
下一篇 : 【中考倒计时·71天】英语专练:阅读理解专题
校区选择
周口天鹅商厦校区
商丘数码港校区
驻马店新百汇校区
许昌银都国际校区
焦作人民公园校区
周口天鹅商厦校区
联系电话:0394-5885886
地址:交通路与八一路交叉口西南角天鹅商厦二楼
商丘数码港校区
联系电话:0370-3566700
地址:商丘市梁园区神火大道与八一路交叉口数码港4楼
驻马店新百汇校区
联系电话:0396-8788566
地址:驻马店市驿城区解放路与乐山路交叉口新百汇8楼
许昌银都国际校区
联系电话:0374-2667790
地址:许昌市魏都区文峰路与建安路交叉口银都国际大厦4楼
焦作人民公园校区
联系电话:0391-8368000
地址:焦作市山阳区学生路与市委环巷路交叉口
400-001-2919
Copyright ©2020 胜尔达教育.
豫ICP备2021037010号-1
豫公网安备 41010502004921号
在线咨询
电话咨询