高中数学怎么学?这26个考试知识点+计算公式汇总!建议收藏!
更新时间:2021-09-10

高中数学怎么学?这26个考试知识点+计算公式汇总!建议收藏!(图1)




要说高中考生最不想做的数学题型

计算相关的题目,肯定榜上有名

但是不想做,并不代表不会考

相反,数学考试中涉及到计算的考题

几乎次次都有,而且分值较重


所谓的学霸,其实是用对了方法

所谓的幸运,其实也离不开努力

今天,小优汇总了

高中数学26个知识点及相关的计算公式

建议大家收藏打印


高中数学怎么学?这26个考试知识点+计算公式汇总!建议收藏!(图2)

扫码添加小优微信

免费领取高清PDF版数学资料

高中数学怎么学?这26个考试知识点+计算公式汇总!建议收藏!(图3)

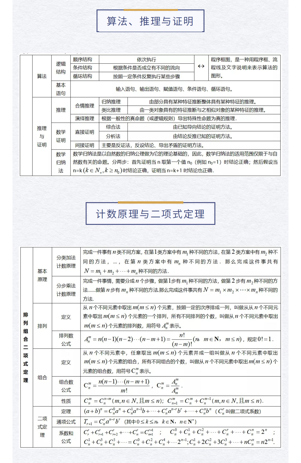
高中数学怎么学?这26个考试知识点+计算公式汇总!建议收藏!(图4)

高中数学怎么学?这26个考试知识点+计算公式汇总!建议收藏!(图5)

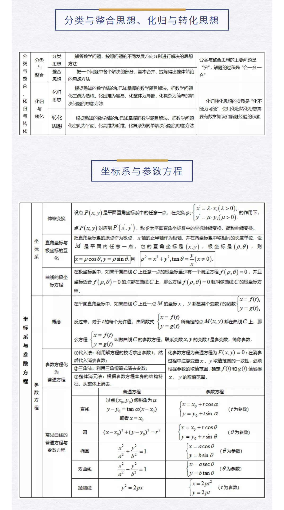
高中数学怎么学?这26个考试知识点+计算公式汇总!建议收藏!(图6)

高中数学怎么学?这26个考试知识点+计算公式汇总!建议收藏!(图7)

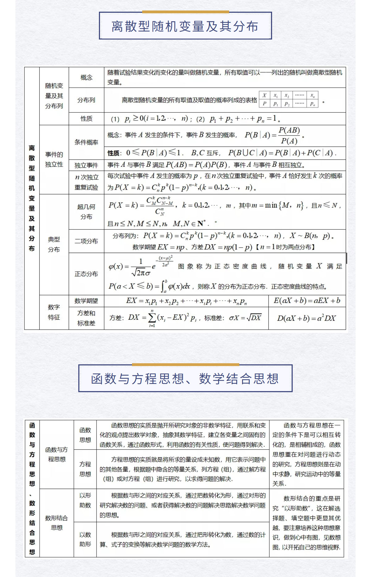
高中数学怎么学?这26个考试知识点+计算公式汇总!建议收藏!(图8)

高中数学怎么学?这26个考试知识点+计算公式汇总!建议收藏!(图9)

高中数学怎么学?这26个考试知识点+计算公式汇总!建议收藏!(图10)

高中数学怎么学?这26个考试知识点+计算公式汇总!建议收藏!(图11)

高中数学怎么学?这26个考试知识点+计算公式汇总!建议收藏!(图12)

高中数学怎么学?这26个考试知识点+计算公式汇总!建议收藏!(图13)

高中数学怎么学?这26个考试知识点+计算公式汇总!建议收藏!(图14)